7月2日,由国家统计局统计教育培训中心指导,中国统计教育学会、教育部高等学校统计学类专业教学指导委员会、全国应用统计专业学位研究生教育指导委员会联合主办的2022年(第八届)全国大学生统计建模大赛,广东赛区(包括广东省、海南省、香港和澳门等地区高校)选拔赛在广东财经大学落下帷幕。本次大赛以“构建新发展格局的统计测度”为主题,广东赛区历时4个月,吸引了全省共36所高校、518支参赛队伍、1554名选手报名参赛。
我校学子组成的参赛队伍在省赛中斩获佳绩,荣获多个奖项:省一等奖8项、省二等奖7项、省三等奖10项。其中,6支队伍被推荐参加国赛。
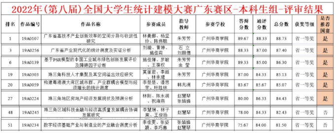
获奖情况

二等奖

三等奖

在学校的高度重视和大力支持下,组建了具有丰富经验的教师团队,多次组织培训,对参赛学生给予了系统、深入的指导。经过指导教师团队的悉心指导和参赛队员的不懈努力,华商学子在比赛中喜获佳绩,充分展示了我校师生扎实的知识功底和团结协作、奋勇争先的精神风貌。
丰富的获奖成果既是对我校人才培养的肯定,也对今后的教学实践和科创竞赛发挥了参考和激励作用。学校将以此为契机,继续开展竞赛培训与宣传动员,提高学生创新和实践能力,引导学生积极参加竞赛,以赛促教、以赛促学,切实提高人才培养质量。
(图文/党委宣传部 责任编辑/刘育静)
上一条:循序渐进,不断前行——我校开展双语全英课程教学方法培训
下一条:赛事回顾 | 新伟德国际1946首届“桃花岛杯”创业菁英大赛圆满落幕