伟的国际1946bv官网

  • 学校首页
  • 录取/成绩查询
  • 新版首页
  • 统一门户
  • webVPN
  • 图书馆
  • 学校概况
  • 组织机构
  • 党团工作
  • 迎评促建
  • 教学科研
  • 招生就业
  • 人才招聘
  • 人才培养
  • 学校简介
  • 领导寄语
  • 学校领导
  • 师资力量
  • 信息公开网
  • 媒体聚焦
  • 学校章程
  • 行政教辅
  • 肇庆校区
  • 院系设置
  • 党建工作
  • 廉政建设
  • 团委工作
  • 关工委
  • 主题教育
  • 应知应会
  • 迎评动态
  • 教学管理
  • 专业设置
  • 网络教学平台
  • 科研管理
  • 实验室管理
  • 教学评估
  • 普高招生
  • 专升本招生
  • 港澳台招生
  • 就业服务
  • 继续教育
  • 招生视频
  • 英才招聘
  • 特聘岗位招聘
  • 学生管理
  • 社团管理
  • 校友会
  • 创新创业
  • 对外交流
  • 境外研学
  • 首页
  • 学院首页
  • 录取/成绩查询
  • 华商数字化校园
  • 学校概况
    • 学校简介
    • 寄语
    • 现任领导
    • 师资力量
    • 信息公开网
    • 媒体聚焦
    • 学校章程
  • 组织机构
    • 行政教辅
    • 院系设置
    • 四会校区
  • 党团工作
    • 党建工作
    • 廉政建设
    • 团委工作
    • 关工委
  • 教学科研
    • 教学管理
    • 专业设置
    • 科研管理
    • 实验室管理
    • 教学评估
  • 招生就业
    • 本科招生
    • 专插本招生
    • 港澳台招生
    • 就业服务
    • 继续教育
    • 继教自考
    • 继教职教
  • 人才招聘
    • 英才招聘
    • 特聘岗位招聘
  • 人才培养
    • 学生管理
    • 社团管理
    • 校友会
    • 创新创业
    • 对外交流
  • 校庆网
    • 校庆网
  • 门户
  • OA
  • 图书馆

通知公告

  • 当前位置: 首 页 >> 通知公告 >> 正文

通知公告

• 关于2025年拟新增专业申报材...
• 2025年普高招生|报考必看!
• 权威发布|新伟德国际19462025年...
• 6300人!新伟德国际19462025年...
• 新伟德国际19462025年夏季高考...
• 2025年普通专升本|升学和档案...
• 新伟德国际19462025年普通专升...
• 新伟德国际1946建校二十周年校...
• 一号呼入,一呼即应!学校400...
• @所有华商人:好消息!使用电...
  • 学校简介
  • 领导致辞
  • 现任领导

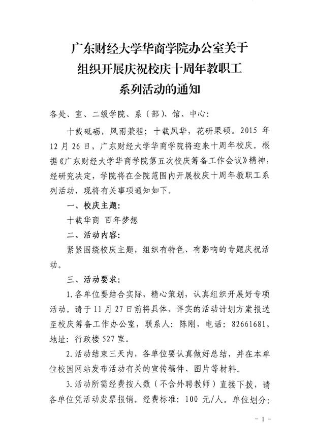
[学院文件]广东财经大学华商学院办公室关于组织开展庆祝校庆十周年教职工系列活动的通知

2015年11月27日

 

上一条:评选华商“优秀教职员工”拟表彰人员名单公示
下一条:[学院文件]广东财经大学华商学院办公室关于印发十周年校庆系列体育比赛规程的通知

  • 学校概况
  • 组织机构
  • 招生就业
  • 人才培养
  • 人才招聘
  • 科学研究
  • 就业帮

学校地址:

广州校区:广东省广州市增城区荔湖街华商路1号;邮政编码:511300

肇庆校区:广东省肇庆市四会市东城街道黄岗社区工业大道1号;邮政编码:526200

电话:400-8686-818

版权所有© 新伟德国际1946

ICP备案号:粤ICP备17051289号

粤公网安备 44011802000240号 

OFF

学校地址:

广州校区:广东省广州市增城区荔湖街华商路1号;邮政编码:511300

肇庆校区:广东省肇庆市四会市东城街道黄岗社区工业大道1号;邮政编码:526200

电话:400-8686-818

版权所有© 新伟德国际1946

ICP备案号:粤ICP备17051289号

粤公网安备 44011802000240号